Мы носим в кармане устройство, в котором одновременно работают открытия Кюри, Холла, законы квантовой механики и классическая электродинамика. Ни один из этих эффектов не был открыт ради смартфона - и ни один смартфон без них не работает. История каждого из них - это история о том, как фундаментальная наука, нередко совершенно случайно, становится инженерным инструментом.
Что такое пьезоэлектрический эффект и откуда он берётся
Пьезоэлектрический эффект - это явление возникновения электрических зарядов на поверхностях кристалла при его механической деформации, и симметричный обратный процесс: изменение геометрических размеров того же кристалла при воздействии внешнего электрического поля.
Носителями этого свойства служат диэлектрические материалы с несимметричной кристаллической решёткой - кварц, турмалин, сегнетова соль, цирконат-титанат свинца (PZT).
Физическая природа эффекта коренится в строении полярных диэлектриков. В отличие от неполярных, молекулы полярных диэлектриков обладают постоянным дипольным моментом: центры масс положительного и отрицательного зарядов в их молекулах пространственно не совпадают даже без внешнего воздействия.
В нормальном состоянии кристалла эти диполи скомпенсированы симметрией решётки, и суммарная поляризация равна нулю. При механическом сжатии или растяжении симметрия нарушается: ионы смещаются относительно друг друга, суммарный дипольный момент элементарной ячейки перестаёт быть нулевым - и на противоположных гранях кристалла появляются связанные заряды разных знаков.
Важно понимать, что прямой и обратный пьезоэффект - два проявления одного и того же физического явления. Прямой: механическое давление -> электрический потенциал. Обратный: приложенное напряжение -> механическая деформация. Именно обратный пьезоэффект используется в динамиках смартфона и вибрационных моторах тактильной отдачи.
Как пьезоэффект стал микрофоном, динамиком и тактильным откликом
Братья Пьер и Жак Кюри открыли прямой пьезоэффект в 1880 году, экспериментируя с кварцем, турмалином и топазом. Они изучали симметрию кристаллов - никакой практической цели перед ними не стояло.
Обратный эффект был теоретически предсказан Габриэлем Липпманом на основании термодинамических соображений и вскоре экспериментально подтверждён самими братьями. Первый промышленный пьезомикрофон создали российские учёные Ржевкин и Яковлев в 1925 году - за четыре десятилетия до появления первых мобильных телефонов.
Современный смартфонный микрофон - это MEMS-структура (Micro-Electro-Mechanical System, микроэлектромеханическая система) с характерными размерами менее одного миллиметра. Тонкая поликремниевая мембрана толщиной около одного микрометра подвешена над неподвижной подложкой на упругих опорах.
Звуковая волна, давя на мембрану, прогибает её - расстояние между мембраной и подложкой меняется, меняется ёмкость конденсатора, образованного этой парой, а снятое с него переменное напряжение и является аналоговым представлением звука. Чувствительность такого устройства достигает - 42 дБВ/Па при уровне собственного шума менее 30 дБ SPL.
В смартфоне пьезоэффект работает одновременно в нескольких ролях. Пьезоэлемент ультразвукового датчика расстояния под экраном (Face ID у Apple, ультразвуковой сканер отпечатка у Qualcomm) излучает механические волны частотой выше 20 кГц и принимает их отражение от пальца или лица.
Пьезоприводы тактильного отклика (Taptic Engine) создают точно откалиброванные механические импульсы, имитирующие щелчок физической кнопки там, где никакой кнопки нет. Без пьезоэффекта смартфон потерял бы сразу голос, слух и осязание.
Эффект Холла: от золотой пластинки к цифровому компасу
Эдвин Холл открыл своё явление в 1879 году, будучи аспирантом Университета Джонса Хопкинса. Его научный руководитель Генри Роуленд полагал, что магнитное поле должно воздействовать непосредственно на проводник с током, а не на ток в нём.
Холл поставил эксперимент с тонкой золотой фольгой, через которую пропускал ток, и поместил её в поперечное магнитное поле. На боковых гранях фольги появилась разность потенциалов - экспериментальный факт, не вписывавшийся в теорию того времени. Полная теоретическая интерпретация явления стала возможна лишь после создания квантовой механики.
Физика эффекта такова. На заряженную частицу, движущуюся в магнитном поле, действует сила Лоренца:
Эта сила перпендикулярна одновременно скорости и полю - то есть отклоняет носители заряда поперёк направления тока. Носители накапливаются у одной из граней проводника, создавая поперечное электрическое поле, которое противодействует дальнейшему их смещению.
В равновесии сила Лоренца и сила электрического поля скомпенсированы, и поперечное напряжение, холловское напряжение, принимает устойчивое значение, прямо пропорциональное индукции магнитного поля и величине тока.
Магнитометр современного смартфона - это трёхосевой датчик Холла, три чувствительных элемента которого ориентированы взаимно перпендикулярно. Каждый измеряет проекцию вектора магнитного поля на свою ось; совокупность трёх измерений позволяет вычислить полный вектор поля и определить его направление относительно корпуса устройства.
Чувствительность современных чипов достигает единиц микротесла при разрядности АЦП 16 бит, что обеспечивает точность определения курса в несколько градусов даже в условиях городской магнитной обстановки.
Помимо компаса, тот же эффект Холла лежит в основе датчиков положения крышки: в магнитном чехле находится небольшой постоянный магнит, поле которого датчик обнаруживает и передаёт команду на гашение экрана.
Аналогичная схема используется в шторке камеры, в датчиках угла поворота и в бесколлекторных двигателях - например, в вентиляторах систем охлаждения ноутбуков. Открытие, сделанное с полоской золота и магнитом, сегодня встречается в каждом доме десятки раз.
Квантовое туннелирование: невозможное - основа каждого бита
Квантовое туннелирование - один из самых контринтуитивных результатов квантовой механики. В классической физике частица не может преодолеть потенциальный барьер, если её полная энергия меньше высоты этого барьера. Квантовая механика описывает частицу волновой функцией, которая подчиняется уравнению Шрёдингера. На границе барьера волновая функция не обращается в ноль резко: она экспоненциально затухает внутри барьера по закону
Если барьер конечной ширины, «хвост» волновой функции выходит на другую сторону с ненулевой амплитудой, что означает ненулевую вероятность обнаружить частицу там, куда она классически не могла попасть.
Туннелирование Фаулера–Нордхейма - частный вид квантового туннелирования, при котором приложенное электрическое поле искажает форму барьера: вместо прямоугольного он становится треугольным, что резко увеличивает вероятность прохождения. Именно этот механизм лежит в основе записи данных во флеш-памяти.
Транзистор с плавающим затвором (floating-gate transistor) состоит из управляющего затвора, слоя туннельного оксида кремния толщиной 7–10 нм, изолированного («плавающего») затвора и канала.
При подаче напряжения около 10–15 В электроны туннелируют сквозь оксид на плавающий затвор, изменяя пороговое напряжение транзистора. Разные пороговые напряжения соответствуют разным цифровым значениям - так хранится бит (или несколько бит в ячейках MLC и TLC).
Критически важно, что туннельный оксид окружает плавающий затвор со всех сторон и не имеет электрических контактов. Захваченные электроны не имеют пути для утечки: диэлектрик удерживает заряд без какого-либо внешнего питания.
Теоретический срок хранения данных современных NAND-чипов превышает десять лет. Практический ресурс ограничивается деградацией туннельного оксида при многократных циклах программирования и стирания: каждый цикл немного повреждает оксид, и через несколько тысяч (в TLC - несколько сотен) циклов ячейка теряет способность надёжно удерживать заряд. Именно поэтому контроллер SSD занимается постоянным перераспределением нагрузки - алгоритмом выравнивания износа (wear leveling).
Квантовое туннелирование работает в смартфоне не только во флеш-памяти. Туннельные барьеры используются в резонансно-туннельных диодах высокочастотных осцилляторов, в переходах Джозефсона в сверхпроводниковых датчиках и - что особенно важно - в самом транзисторе: при уменьшении длины затвора до нескольких нанометров паразитное туннелирование тока через сам канальный диэлектрик становится главным источником утечек и одним из фундаментальных физических ограничений миниатюризации.
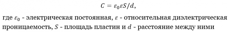
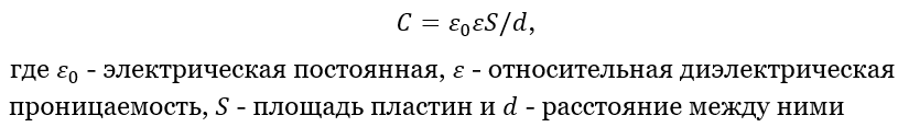
Ёмкостный эффект: физика конденсатора становится интерфейсом
Электрическая ёмкость - фундаментальное свойство системы двух проводников, разделённых диэлектриком: способность накапливать электрический заряд. Ёмкость определяется геометрией системы и диэлектрической проницаемостью среды между проводниками:
Любое изменение любого из этих параметров изменяет ёмкость - и это изменение можно измерить.
Ёмкостная сенсорная панель - это матрица из взаимно перпендикулярных проводящих прозрачных дорожек (как правило, из оксида индия-олова, ITO) нанесённых на стекло или плёнку. В точках пересечения строк и столбцов образуются крошечные конденсаторы с известной ёмкостью.
Человеческое тело является проводником с собственной электрической ёмкостью порядка 100–300 пФ относительно земли. Когда палец приближается к поверхности стекла, он вносит дополнительную ёмкость в точку касания: контроллер последовательно опрашивает все пересечения матрицы, фиксирует изменение ёмкости и интерполирует координаты с точностью до долей миллиметра.
Современные проекционно-ёмкостные экраны (projected capacitive, PCAP) используют метод взаимной ёмкости (mutual capacitance): контроллер подаёт сигнал на строку и измеряет ток, принятый соответствующим столбцом. Присутствие пальца уменьшает взаимную ёмкость - этот «провал» и является координатой.
В отличие от метода самоёмкости (self-capacitance), взаимная ёмкость позволяет достоверно регистрировать до десяти одновременных прикосновений, поскольку каждое пересечение матрицы является независимым измерительным узлом. Именно этот принцип отличает мультитач от однопальцевых резистивных экранов первых поколений.
Важно понимать, почему пластиковый стилус не работает на ёмкостном экране, а перчатка из токопроводящей ткани - работает. Критерий - не давление и не тепло тела, а наличие проводящей связи с ёмкостным источником, способным изменить электрическое поле в точке контакта. Проводящий наконечник стилуса или специальное волокно перчатки обеспечивают ту же ёмкостную связь, что и кожа пальца; обычный пластик - диэлектрик, не меняющий поля.
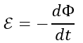
Электромагнитная индукция и беспроводная зарядка: трансформатор с разрезанным сердечником
Закон электромагнитной индукции Фарадея - один из краеугольных камней всей электротехники. Его формулировка лаконична: ЭДС, индуцируемая в контуре, равна скорости изменения магнитного потока через этот контур, взятой с обратным знаком:

Из этого закона следует работа любого трансформатора, генератора и электродвигателя. Без электромагнитной индукции современная энергетика была бы невозможна в принципе.
Классический силовой трансформатор направляет магнитный поток через замкнутый ферромагнитный сердечник: его высокая магнитная проницаемость обеспечивает малое магнитное сопротивление цепи и, соответственно, плотную магнитную связь между первичной и вторичной обмотками. По закону Ома для магнитной цепи, магнитный поток
Введение воздушного зазора резко увеличивает Rm: магнитная проницаемость воздуха в тысячи раз меньше, чем у ферромагнетика, и поток в цепи падает.
Беспроводная зарядка по стандарту Qi - это именно трансформатор с намеренно разомкнутым магнитопроводом. В зарядной подставке первичная катушка питается переменным током частотой 100–205 кГц - значительно выше сетевых 50 Гц, что позволяет уменьшить размеры катушки при той же передаваемой мощности. В смартфоне вторичная катушка воспринимает переменное магнитное поле и генерирует ЭДС. Воздушный зазор между катушками составляет 2–8 мм, что неизбежно снижает коэффициент связи по сравнению с трансформатором с сердечником.
Потери в системе беспроводной зарядки складываются из нескольких составляющих.
Во-первых, потоки рассеяния - часть магнитного поля первичной катушки не пронизывает вторичную и бесполезно уходит в пространство.
Во-вторых, омические потери в обмотках: на повышенных частотах скин-эффект вытесняет ток на поверхность проводника, уменьшая эффективное сечение и увеличивая активное сопротивление.
В-третьих, вихревые токи в металлических деталях корпуса - они нагревают смартфон.
Совокупный КПД беспроводной передачи по Qi 1.x составляет 75–88% против 94–97% у проводного кабеля; Qi2 с магнитной центровкой катушек достигает 88–92%.
Стандарт MagSafe у Apple и Qi2 решают главную геометрическую проблему: смещение центров катушек катастрофически падает КПД. Кольцо постоянных магнитов вокруг первичной катушки зарядной подставки притягивает ответное кольцо в смартфоне, гарантируя соосность и минимальный зазор. По существу, это механический сервопривод выравнивания, заменённый пассивной магнитной системой самопозиционирования.
Квантовая механика за рамками флеш-памяти: полупроводник как квантовый объект
Было бы упрощением считать, что квантовая механика участвует в работе смартфона только через туннельные транзисторы. Сам факт существования полупроводников - материалов с зонной структурой, запрещённой зоной и управляемой проводимостью - есть прямое следствие квантовой теории твёрдого тела.
В изолированном атоме электроны занимают дискретные энергетические уровни. В кристалле с атомов уровни расщепляются в зоны - квазинепрерывные диапазоны разрешённых энергий, разделённые запрещёнными зонами.
У проводников валентная зона и зона проводимости перекрываются; у диэлектриков запрещённая зона широка (более 5 эВ); у полупроводников - узка (1–2 эВ), и при комнатной температуре тепловые флуктуации способны перебросить небольшое число электронов через этот барьер. Именно ширина запрещённой зоны кремния (1,12 эВ) делает его пригодным для транзисторов: её можно изменить легированием, напряжением на затворе, температурой - что и обеспечивает управляемость ключа.
Процессор современного смартфона (Apple A18, Qualcomm Snapdragon 8 Elite) изготовлен по нормам 3–4 нм. Это означает, что расстояние между соседними атомами в канале транзистора исчисляется буквально единицами нанометров - масштаб, на котором квантовые эффекты уже не поправка к классическому описанию, а само описание. Поведение носителей заряда в таких каналах описывается квантовым транспортом; граница между квантовым устройством и «обычным» транзистором давно размыта.
Открытия без цели - изобретения без границ
Все пять эффектов объединяет одно обстоятельство: они были открыты учёными, которые понятия не имели о смартфонах. Холл изучал проводимость металлов, Кюри - симметрию кристаллов, Фаулер и Нордхейм - квантовую механику потенциальных барьеров, Фарадей - связь между магнетизмом и электричеством. Ни один из них не ставил задачу создать портативное устройство связи.
В этом и состоит фундаментальное свойство физического знания: открытый природный закон не принадлежит эпохе своего открытия. Он ждёт инженера, который найдёт ему применение - иногда через пятьдесят, иногда через сто лет.
Смартфон - возможно, самая концентрированная демонстрация этого принципа в истории техники: прямоугольник толщиной восемь миллиметров, в котором столетие физики работает одновременно и слаженно.
FAQ
Почему ёмкостный экран не работает с обычными перчатками?
Обычная шерстяная или кожаная перчатка - диэлектрик. Она изолирует палец от поверхности стекла и предотвращает изменение электрического поля, которое контроллер мог бы зарегистрировать.
Специальные «сенсорные» перчатки содержат в кончиках пальцев проводящие нити - углеродные или металлизированные - которые создают необходимую ёмкостную связь с телом. Зимой можно также использовать кончик носа или кончик уха: влажная поверхность кожи с достаточной площадью контакта справится с задачей не хуже пальца.
Что такое плавающий затвор и почему данные не исчезают при отключении питания?
Плавающий затвор - это электрически изолированный слой поликремния, окружённый со всех сторон диэлектриком и не имеющий ни одного омического контакта с внешними цепями. Электроны, туннельно инжектированные на него при записи, находятся в потенциальной яме без путей для утечки.
Отключение питания не меняет это состояние: заряд сохраняется, пока не будет принудительно удалён обратным туннельным током при стирании ячейки.
Срок хранения данных ограничен медленной диффузией зарядов через несовершенства диэлектрика и составляет 10–100 лет в зависимости от температуры хранения и числа предшествующих циклов перезаписи.
Почему телефон греется при беспроводной зарядке?
Нагрев имеет несколько источников. Омические потери в катушках (сопротивление обмоток на частоте 100–200 кГц заметно выше, чем на постоянном токе, из-за скин-эффекта).
Вихревые токи в металлических элементах конструкции вблизи катушки - они наводятся тем же переменным магнитным полем и рассеивают энергию в виде тепла. Наконец, сам аккумулятор нагревается при зарядке по закону Джоуля–Ленца. При мощности зарядки 15 Вт и КПД 85% потери составляют около 2,25 Вт - вполне ощутимо для небольшого корпуса без активного охлаждения.
Чем квантовое туннелирование в транзисторе отличается от туннелирования в флеш-памяти?
Во флеш-памяти туннелирование - намеренный и управляемый механизм: оно используется для записи и стирания данных. Прикладываемое напряжение делает барьер тонким и прозрачным именно тогда, когда это нужно.
В транзисторе с технологическим узлом 3–5 нм туннелирование сквозь затворный диэлектрик - паразитное явление: ток утечки затвора нагревает кристалл и снижает энергоэффективность. Инженеры борются с ним, переходя от плоского транзистора к трёхмерным архитектурам (FinFET, GAA - gate-all-around), увеличивающим физическую толщину диэлектрика при сохранении эффективной электрической управляемости.
Андрей Повный
